TEL CONTACT MY PAGE

MENU

GLAMOROUS.H Logo
[ Glamorous H ]
  • サロン一覧

    サロン一覧

    • 麻布広尾
      麻布広尾
    • 横浜西口
      横浜西口
  • サービス内容
  • ご利用プラン

    ご利用プラン

    • ご利用プラン
      ご利用プラン
    • 売上シミュレーション
      売上シミュレーション
    • GHセラピストの1日
    • 独立開業支援
  • ご入会の流れ
  • 会員様の声
  • よくある質問

    よくある質問

    • 契約前 もっとみる→
      • 利用料の支払方法を教えてください。
      • 他のレンタルサロンと比べて料金が高いように思いますが。
      • 見学日当日に利用申し込みは可能でしょうか?
      • 見学はいつできますか? また土日も可能ですか?
      • 契約期間を教えてください。
    • 契約後 もっとみる→
      • 麻布広尾サロンのブース席は、何名用ですか?
      • サロンルームの予約方法を教えてください。
      • 完全個室のプライベートスペースはありますか?
      • 会員登録せずに一時利用できますか?
      • 施術でフットバスを使います。フットバスボールは借りることができますか?お湯は使えますか?
  • マイページ
MENU 麻布広尾
GLAMOROUS H 麻布広尾 GLAMOROUS H
会員制レンタルサロン GLAMOROUS H
  • 麻布広尾
  • ルーム紹介
  • 会員様サポート
  • 料金プラン
  • アクセス
  • 資料請求
  • 見学予約
  • ご利用申し込み
  • メニューを閉じる
  • LINEでお問い合せ
  • 見学予約
  • 03-6277-1237

各サロン電話番号

麻布広尾サロン
03-6277-1237
横浜西口サロン
045-345-2363

マイページ

麻布広尾サロン

横浜西口サロン

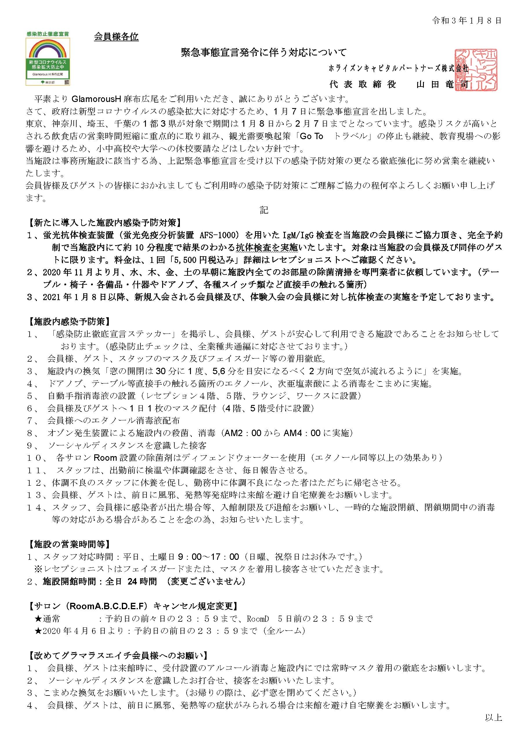
【GH麻布広尾】緊急事態宣言発令に伴う対応について

2021.01.08

今がチャンスをつかむ時!レンタルサロンお…

麻布広尾2023.03.01

【GH横浜西口】運営会社、その他各サービ…

横浜西口2021.12.18

【GH麻布広尾】運営会社、その他各サービ…

麻布広尾2021.11.30

内覧に来て「楽しかった」と言っていただけ…

横浜西口2021.06.02

【GH横浜西口】まん延防止等重点措置に伴…

横浜西口2021.04.29

    • 麻布広尾 (64)
      • お知らせ (50)
      • 現在募集中のセミナー・イベント (13)
    • 横浜西口 (36)
      • お知らせ (24)
  • HOME
  • 最新情報
  • 麻布広尾
  • お知らせ
  • 【GH麻布広尾】緊急事態宣言発令に伴う対応について…
  • 見学予約
  • LINEでお問い合せ

[ 麻布広尾サロン ]

  • ホーム
  • ルーム紹介
  • 会員様サポート
  • 料金プラン
  • アクセス
  • 資料請求
  • 見学予約
  • ご利用申し込み

最新情報

[ 一覧 ]

最新情報

[ 一覧 ]

  • 今がチャンスをつかむ時!レンタルサロンお試し980円キャンペーン実施中! 2023.03.01
    今がチャンスをつかむ…
  • 【GH麻布広尾】運営会社、その他各サービスの年末年始休業のお知らせ 2021.11.30
    【GH麻布広尾】運営…
  • 【GH麻布広尾】★4月19日週★新型コロナウィルス抗体検査日時のお知らせ 2021.04.13
    【GH麻布広尾】★4…

Facebook

Facebook
GLAMOROUS H 麻布広尾(グラマラスエイチ)

Instagram

【会員様に密着!グラマラスエイチ麻布広尾のレンタルサロン利用方法&裏側をお見せします。】
⁡
⁡
⁡
港区南麻布(広尾駅から徒歩5分)にある
⁡
都内最高級の
⁡
レンタルサロン・レンタルオフィス
⁡
グラマラスエイチ麻布広尾です。
⁡
 
⁡
グラマラスエイチに内覧にいらっしゃる
⁡
お客様の中には
⁡
レンタルサロンのご利用を検討されるのは
⁡
初めてという方もいらっしゃいます。
⁡
 
⁡
その中でよくいただくご質問は・・・
⁡
 
⁡
「準備片付けはどのタイミングでやるの?」
⁡
「お客様を待たせたりしない?」
⁡
 
⁡
時間でお部屋を借りて
⁡
他の利用者とお部屋をシェアする
⁡
という経験がなければ
⁡
どんな流れで利用するのか
⁡
イメージが湧きにくいようです。
⁡
 
⁡
安心してください!
⁡
 
⁡
グラマラスエイチの利用方法は簡単です。
⁡
 
⁡
今回は
⁡
お客様のお出迎えからお見送りまで
⁡
会員様がどう利用されているか
⁡
紹介したいと思います。
⁡
 
⁡
ワークスペースにて準備
⁡
施術に必要な道具の準備を行い
⁡
サロンルームの予約時間になったら
⁡
お部屋に運ぶだけ!
⁡
※ブース席をご契約のエグゼクティブ会員様はご自身のブース席でご準備をされていらっしゃいます。
⁡
 
⁡
お客様到着
⁡
ラウンジにお通しし
⁡
ウェルカムティーをお出しし、
⁡
ビフォアカウンセリングを行う。
⁡
 
⁡
レンタルサロンの予約時間
⁡
お客様にそのままお待ちいただき、
⁡
ワークスペース、又はブース席にて
⁡
ご準備した道具を
⁡
サロンルームに運びセッティング!
⁡
(★ここからお部屋代発生)
⁡
ラウンジは居心地がよく、
⁡
5分程度お待たせしても、
⁡
問題ありません!
⁡
会員様によっては
⁡
香りなどをゆっくりお選びいただいています。
⁡
サロンルームの準備が整ったら
⁡
ラウンジにお客様をお迎えにいきます。
⁡
お客様をサロンルームにお通ししたら、
⁡
お客様自身のお仕度を行っていただき
⁡
 
⁡
施術スタート
⁡
♡ ♡ ♡
⁡
施術終了
⁡
 
⁡
ご自身だけサロンルームを一度退出し、
⁡
お客様の身支度を待つ間、
⁡
ラウンジでお飲物の準備などを行う。
⁡
 
⁡
アフターカウンセリング
⁡
お客様のお仕度が整ったら、
⁡
ラウンジにお連れしお飲物をお出しする。
⁡
お飲み物をお召し上がりいただいている間に
⁡
お部屋の片付けに入る。
⁡
⁡
 
⁡
使用した道具やタオル類を
⁡
ワークスペース、又はブース席に運び、
⁡
部屋を原状回復して退出。
⁡
(★部屋代はここまで)
⁡
 
⁡
ラウンジに戻り
⁡
アフターカウンセリング。
⁡
 
⁡
お見送り。
⁡
 
⁡
ワークスペース、又はブース席にて
⁡
一旦引き上げた道具等の後片付け。
⁡
⁡
エグゼクティブ会員様は
⁡
ご自身だけのプライベートスペースな為、
⁡
自由にお使いいただくことができます。
⁡
※サロン会員様の場合、ワークスペースに道具等を運びますが、共有のスペースである為、他の会員様にもご配慮ください。
⁡
 
⁡
ビフォアカウンセリングをお部屋で
⁡
簡単に済ませられる方は
⁡
お客様が到着されたら、
⁡
レセプショニストがラウンジにご案内し
⁡
お茶をお出ししている間に、
⁡
お部屋の準備をされている会員様も
⁡
いらっしゃいます。
⁡
 
⁡
お客様にご挨拶して、
⁡
そのままお部屋にお連れできます。
⁡
 
⁡
いかがでしょうか?
⁡
少しイメージいただけましたか?
⁡
もちろん
⁡
会員様それぞれ
⁡
オペレーションの違いはありますが
⁡
大まかにはこんな流れです。
⁡
 
⁡
グラマラスエイチ麻布広尾には
⁡
・ラウンジ
⁡
・ワークスペース/プライベートスペース
⁡
・レンタルサロン
⁡
そして
⁡
・レセプショニストのサポート
⁡
これらが、それぞれの役割を持ち
⁡
上手く機能しているので
⁡
会員様の大切なゲストにはもちろん
⁡
レンタル料にも負担なく
⁡
スムーズな流れで
⁡
ご利用いただくことができます。
⁡
 
⁡
内覧では実際にお部屋をご覧いただきながら
⁡
どのようなオペレーションで
⁡
お客様をお迎えするかご説明し、
⁡
ご相談もお受けいたします。
⁡
是非一度、ご内覧にいらしてください。
⁡
〖美容インバウンドに注目!海外からのお客様をお迎えしたいなら、グラマラスエイチ麻布広尾のバイリンガルレセプショニストにおまかせください。〗
⁡
⁡
 
⁡
おはようございます。
⁡
 
⁡
港区南麻布(広尾駅から徒歩5分)にある
⁡
都内最高級の
⁡
レンタルサロン・レンタルオフィス
⁡
グラマラスエイチ麻布広尾です。
⁡
 
⁡
 
⁡
コロナによる入国者数制限が撤廃され
⁡
半年が経ちました。
⁡
観光地や駅、商業施設でも
⁡
多くの外国人観光客を見かけるようになりましたね。
⁡
コロナ以前より注目されていた
⁡
美容インバウンド。
⁡
これは大きなビジネスチャンスです!
⁡
 
⁡
海外のお客様の受け入れを視野に入れ、
⁡
独立をお考えになっている方も
⁡
いらっしゃるのではないでしょうか?
⁡
 
⁡
海外からのお客様をお迎えするときでも、
⁡
グラマラスエイチがお役にたてます!
⁡
⁡
 
⁡
というのも、
⁡
グラマラスエイチのレセプショニストには、
⁡
バイリンガルスタッフも在籍しているからです。
⁡
 
⁡
大使館などが点在する広尾という土地柄
⁡
働く方、お住まいの方・・・と
⁡
多くの外国の方をお見かけします。
⁡
英語をはじめとした外国語が
⁡
日常的に話される土地柄なんですね。
⁡
 
⁡
グラマラスエイチでは、
⁡
海外のお客様がお見えの際、
⁡
英語で対応することができます。
⁡
 
⁡
日本のお客様をおもてなしするのと同様に
⁡
ラウンジにお通しし
⁡
お飲み物をお出しし
⁡
会員様がお迎えにくるまで
⁡
気軽で親しみのこもった会話で
⁡
リラックスしていただけるように対応いたします。
⁡
 
⁡
海外ゲストの受入れ態勢は整っています
⁡
 
⁡
美容インバウンドに注目して
⁡
独立をお考えでしたら
⁡
グラマラスエイチで
⁡
何が叶うか…
⁡
どんなビジネスが展開できるか…
⁡
是非ご相談ください!
⁡
会員制レンタルサロングラマラスエイチ麻布広尾
#無料内覧受付中!(平日土曜9:00〜17:00)↓↓↓https://www.glamoroush.com/form/reserve/
ホームページ↓↓↓https://www.glamoroush.com/azabu-hiroo/
#国内最高級
#港区南麻布
#広尾
#レンタルオフィス広尾
#グラマラスエイチ麻布広尾
#レンタルサロン
#レンタルサロン東京
#レンタルサロン広尾
#グラマラスエイチ
#レンタルサロン開業
#セラピスト起業
#エステ開業
#カウンセリングルーム
#カウンセリングサロン
#ヒーリングサロン
#セミナールーム
#癒しサロン
#女性起業家
#女性美容家
#個人サロン開業
#個人サロン経営
#個人サロン起業
#オンライン
〖グラマラスエイチ麻布広尾は会員様の大切な新規のゲスト様に不安な思いはさせません!
⁡
⁡
初めてお客様にサロンにお越し頂いた時の
⁡
反応、気になりますよね!
⁡
⁡
⁡
不安な気持ちになっていないかな?
⁡
満足していただけるかな?
⁡
⁡
⁡
誰でも初めての場所に行く時は
⁡
わくわくドキドキ
⁡
+ちょっと不安な気持ちも。
⁡
⁡
⁡
そんな不安な気持ちをその場で払拭し
⁡
満ち足りた気持ちでお過ごし頂ける魅力が
⁡
グラマラスエイチ麻布広尾にあります!
⁡
⁡
その魅力とは?
詳しくはコラムでご確認ください↓
https://www.glamoroush.com/column/glamorous-manual/fuan-nashi/
⁡
⁡
会員制レンタルサロングラマラスエイチ麻布広尾
#無料内覧受付中!(平日土曜9:00〜17:00)↓↓↓https://www.glamoroush.com/form/reserve/
ホームページ↓↓↓https://www.glamoroush.com/azabu-hiroo/
#国内最高級
#港区南麻布
#広尾
#レンタルオフィス広尾
#グラマラスエイチ麻布広尾
#レンタルサロン
#レンタルサロン東京
#レンタルサロン広尾
#グラマラスエイチ
#レンタルサロン開業
#セラピスト起業
#エステ開業
#カウンセリングルーム
#カウンセリングサロン
#ヒーリングサロン
#セミナールーム
#癒しサロン
#女性起業家
#女性美容家
#個人サロン開業
#個人サロン経営
#個人サロン起業
#オンライン
〖数量限定✨スタバの心躍らせるラインナップをお楽しみください!〗
⁡
こんにちは!
⁡
港区南麻布(広尾駅から徒歩5分)にある
⁡
都内最高級の
⁡
レンタルサロン・レンタルオフィス
⁡
グラマラスエイチ麻布広尾です。
⁡

先週からネスプレッソの定番商品に追加して

〖スターバックス® by ネスプレッソ〗の商品を2種類ご用意しております♪
⁡

✅なめらか & 甘い香りのスターバックス® ブロンド エスプレッソ ロースト

✅トフィーを思わせる豊かな香りのスターバックス® ハウス ブレンド

言うまでもなく会員の皆様、ゲストの皆様にも人気の商品です♡

なめらかでバランスがのとれた飲み心地♪

数量限定ですので早めにお楽しみくださいませ。

⁡
⁡
会員制レンタルサロングラマラスエイチ麻布広尾
#無料内覧受付中!(平日土曜9:00〜17:00)↓↓↓https://www.glamoroush.com/form/reserve/
ホームページ↓↓↓https://www.glamoroush.com/azabu-hiroo/
#国内最高級
#港区南麻布
#広尾
#レンタルオフィス広尾
#グラマラスエイチ麻布広尾
#レンタルサロン
#レンタルサロン東京
#レンタルサロン広尾
#グラマラスエイチ
#レンタルサロン開業
#セラピスト起業
#エステ開業
#カウンセリングルーム
#カウンセリングサロン
#ヒーリングサロン
#セミナールーム
#癒しサロン
#女性起業家
#女性美容家
#個人サロン開業
#個人サロン経営
#個人サロン起業
#オンライン
〖会員制レンタルサロン グラマラスエイチ麻布広尾のサロンルームは24時間いつでもネットで簡単予約!〗
⁡
 
⁡
おはようございます。
⁡
 
⁡
港区南麻布(広尾駅から徒歩5分)にある
⁡
都内最高級の
⁡
レンタルサロン・レンタルオフィス
⁡
グラマラスエイチ麻布広尾です。
⁡
 
⁡
独立をお考えの
⁡
エステティシャン・セラピストの皆様。
⁡
グラマラスエイチ麻布広尾を
⁡
開業の場として
⁡
ご検討いただきありがとうございます!
⁡
 
⁡
本日は
⁡
サロンルームのご予約について
⁡
ご案内いたします。
⁡
 
⁡
グラマラスエイチには
⁡
5部屋のサロンルームのご用意がございます。
⁡
 
⁡
【RoomA】定員4名
⁡
レースの天蓋に包まれた特別感溢れるサロン空間
⁡
 
⁡
【RoomB】定員2名
⁡
高級感溢れるブラウンの落ち着いたサロン空間
⁡
 
⁡
【RoomC】定員2名
⁡
パープルの神秘的なサロン空間
⁡
 
⁡
【RoomE】定員2名
 
バリをイメージしたアジアンテイストな空間
⁡
 
⁡
【RoomF】定員2名
⁡
可愛くポップな雰囲気のサロン空間
⁡
 
⁡
それぞれのお部屋には
⁡
施術に必要なものが
⁡
あらかじめ備えられています。
⁡
 
⁡
★各部屋に…
⁡
電動ベッド・スツール・・ホットキャビネット
⁡
ワゴン・フェイスマット・フットバスボウル
⁡
スタンドライト・音響設備
⁡
姿見・ハンガーラック・・・
⁡
 
⁡
テーブルと椅子(ソファ)
⁡
空気清浄機、又は加湿空気清浄機
⁡
 
⁡
なども備えております。
⁡
 
⁡
どんなお部屋なのか
⁡
もっと詳しく知りたい方はコチラ
⁡
 
⁡
これらのお部屋は、
⁡
全て時間帯・曜日に関係なく
⁡
どの曜日・時間帯でも
⁡
15分一律500円
⁡
でご利用いただけます。
⁡
 
⁡
15分単位なので
⁡
施術内容によって、
⁡
レンタル時間を細かく変えることができます。
⁡
 
⁡
また
⁡
グラマラスでは
⁡
施術前後のカウンセリングに
⁡
ラグジュアリーなラウンジを
⁡
無料でご利用いただけます。
⁡
 
⁡
ラウンジは時間を気にせず、ゆっくりと
⁡
クライアントの声に耳を傾けることができます。
⁡
事前に時間をハッキリ決め難い
⁡
カウンセリングのために
⁡
お部屋を長めにレンタルする必要はありません。
⁡
 
⁡
グラマラスエイチなら、
⁡
カウンセリングの時間は考慮しないで
⁡
施術+前後の準備・片付けだけを計算して
⁡
予約すればいいので
⁡
コストの抑制、サービス面でも大きく貢献します!
⁡
⁡
⁡
サロンのご予約は
⁡
ネットにて簡単に行えます。
⁡
 
⁡
【サロン予約のポイント】
⁡
・24時間アクセス可能なオンライン予約
⁡
・15分単位の予約でコスト抑制
⁡
・ラウンジ利用でコスト抑制
⁡
・ワークスペースで出来る限りの準備・片付けが出来る為コスト抑制
⁡
 
⁡
スマホ・タブレット・パソコン・・・
⁡
どの端末からもアクセスできるので、
⁡
ゲストと電話や対面でお話ししながら、
⁡
すぐお部屋をおさえることができます。
⁡
⁡
 
⁡
こちらのQRコードから
⁡
予約画面にアクセスできます。
⁡
予約システムは一般にも公開されていますので
⁡
是非、アクセスしてみてください。
⁡
⁡
 
⁡
このように・・・
⁡
お部屋別に、予約状況を一覧できます。
⁡
こちらの予約システムは
⁡
24時間受け付けております。
⁡
予約は100日先まで受け付けます。
⁡
キャンセル・変更もご自身で簡単に行え、
⁡
ご予約日の前々日の23:59まで
⁡
手数料なしで行えます。
⁡
 
⁡
また・・・
⁡
サロンルーム以外に、
⁡
セミナールームもございます。
⁡
 
⁡
こちらはレイアウト一例で
⁡
お教室・セミナー・パーティー・会議・・・
⁡
などにお使いいただけます。
⁡
収容人数最大16名・飲食可能となっております。
⁡
もちろんセミナールームも
⁡
オンラインでお部屋を予約できます!
⁡
 
⁡
いかがでしょうか?
⁡
 
⁡
レンタルサロンを利用して
⁡
個人サロンを運営していく
⁡
ご自身の様子がイメージできましたか?
⁡
もっと詳しく話を聞きたい・・・
⁡
そう思っていただけましたら、
⁡
是非一度
⁡
内覧にお越しください!
〖さらに幸運を呼ぶ内装へ✨〗 ⁡ こ 〖さらに幸運を呼ぶ内装へ✨〗
⁡
こんにちは!
⁡
港区南麻布(広尾駅から徒歩5分)にある
⁡
都内最高級の
⁡
レンタルサロン・レンタルオフィス
⁡
グラマラスエイチ麻布広尾です。
⁡
⁡
今回は5階の壁紙&内装がキレイになったので
⁡
ご案内させて頂きます!
⁡
before&afterの写真と動画を
⁡
添付いたしましたのでご覧ください。
⁡
⁡
⁡
早速、使われた会員様からは
⁡
✨✨✨✨✨✨✨✨✨✨✨✨
⁡
〖よりパワーが高まった気がします!〗
〖ご利益ありそう~(^▽^)/〗
なんてお声も✨
⁡
✨✨✨✨✨✨✨✨✨✨✨✨
⁡
グラマラスエイチ麻布広尾は
⁡
会員制のレンタルサロンです。
⁡
⁡
⁡
大使館が点在する広尾という土地で
⁡
⁡
⁡
他にはない高級感とホテルのようなラウンジ
⁡
趣向を凝らしたベッドが配置された
サロン6部屋
⁡
セラピストの皆様がデスクワークや施術の準備をするワークスペース
⁡
⁡
会員様とゲストをお迎えするレセプショニスト
を備えております。
⁡
⁡
10年かけて作り続けてきました。
⁡
⁡
ご契約中にお話をしていると
⁡
もっと早く知りたかった!と度々お声を頂きます。
⁡
⁡
無料の内覧を行っておりますので
⁡
お気軽にお越しください。
⁡
⁡
レセプショニストが館内を
⁡
ご案内さしあげますので
⁡
ご不明なことが御座いましたら
⁡
お気兼ねなくご質問ください。
⁡
⁡
⁡
会員制レンタルサロングラマラスエイチ麻布広尾
#無料内覧受付中!(平日土曜9:00〜17:00)↓↓↓https://www.glamoroush.com/form/reserve/
ホームページ↓↓↓https://www.glamoroush.com/azabu-hiroo/
#国内最高級
#港区南麻布
#広尾
#レンタルオフィス広尾
#グラマラスエイチ麻布広尾
#レンタルサロン
#レンタルサロン東京
#レンタルサロン広尾
#グラマラスエイチ
#レンタルサロン開業
#セラピスト起業
#エステ開業
#カウンセリングルーム
#カウンセリングサロン
#ヒーリングサロン
#セミナールーム
#癒しサロン
#女性起業家
#女性美容家
#個人サロン開業
#個人サロン経営
#個人サロン起業
#オンライン
〖グラマラスエイチ麻布広尾”のレセプショニストは、会員様と会員様の大切なゲストのためにスタンバイしています。〗
⁡
 
 
⁡
港区南麻布(広尾駅から徒歩5分)にある
⁡
都内最高級の
⁡
レンタルサロン・レンタルオフィス
⁡
グラマラスエイチ麻布広尾です。
⁡
 
⁡
高級ホテルのようなラウンジがついている
⁡
レンタルサロン
⁡
“グラマラスエイチ麻布広尾”。
⁡
 
⁡
このグラマラスのレセプションは
⁡
チェックインカウンター
⁡
であり
⁡
コンシェルジュデスク
⁡
でもあります。
⁡
 
⁡
一流ホテルのホスピタリティには
⁡
学べることがたくさんあります。
⁡
 
⁡
ホテルに着いたら先ずどうするでしょうか?
⁡
レセプションでチェックイン手続きをします。
⁡
 
⁡
礼儀正しく
⁡
ホスピタリティにあふれたレセプショニストが
⁡
素敵な笑顔で対応してくれます!
⁡
 
⁡
グラマラスのレセプションも
⁡
そうありたいと思っています。
⁡
 
⁡
エステやセラピーという、
⁡
日常から少し離れた
⁡
癒しの時間を過ごすことは
⁡
小さな旅に出かけることと似ています。
⁡
 
⁡
グラマラスのレセプショニストは
⁡
ゲストの特別な旅を
⁡
心地よく
⁡
安心して
⁡
快適に
⁡
始められるようお出迎えをいたします。
 
⁡
ラグジュアリーなラウンジにお通しし、
⁡
 
⁡
お飲み物をお出しし、
⁡
会員様にお取次ぎいたします。
⁡
 
⁡
会員様の大切なゲストが
⁡
リラックスして
⁡
くつろいでくださることが、
⁡
レセプショニストにとっても喜びです!
⁡
 
⁡
更に、
⁡
グラマラスエイチにおいてレセプショニストは
⁡
「ご利用者である会員様のサポート」
⁡
という役割も担っています。
⁡
 
⁡
郵便物の仕分け、
⁡
宅配便の対応、
⁡
備品の用意、
⁡
施設内が美しく保たれているかチェック、
⁡
ご契約時の対応、
⁡
施設の利用方法の説明、
⁡
レンタルサロン予約の管理、
⁡
内覧のご案内
⁡
etc.
 
⁡
⁡
⁡
困った時に、さっと聞ける存在。
⁡
ホテルに例えるなら、
⁡
「コンシェルジュ」にも似ているかもしれません。
⁡
ちょっとしたご要望に対応させていただくうち、
⁡
私たちレセプショニストは
⁡
会員様との距離が
⁡
少しずつ近づいていくのを感じます。
⁡
 
⁡
もちろん、
⁡
ぶしつけに距離を縮めようとは思いません。
⁡
 
⁡
一生懸命がんばっていらっしゃる方なら、
⁡
誰かと軽い言葉を交わすことが
⁡
息抜きになったり、
⁡
仕事上のちょっとした悩みなど
⁡
ご相談いただければ
⁡
解決の糸口が見つかるかもしれませんよ。
 
⁡
⁡
reception (レセプション)
⁡
辞書でひくと、歓迎、応接、接見、接待 とあります。
⁡
もともとは「受け取ること」という意味合いを
⁡
含んでいるのだそうです。
⁡
会員様の様々なご要望やお気持ちを
⁡
しっかり受けとめさせていただきます!
⁡
 
⁡
グラマラスのホスピタリティを
⁡
実際に感じてみたいとお考えなら、
⁡
是非一度
⁡
ご内覧においでください。
⁡
ご内覧は無料です。
⁡
会員制レンタルサロングラマラスエイチ麻布広尾
#無料内覧受付中!(平日土曜9:00〜17:00)↓↓↓https://www.glamoroush.com/form/reserve/
ホームページ↓↓↓https://www.glamoroush.com/azabu-hiroo/
#国内最高級
#港区南麻布
#広尾
#レンタルオフィス広尾
#グラマラスエイチ麻布広尾
#レンタルサロン
#レンタルサロン東京
#レンタルサロン広尾
#グラマラスエイチ
#レンタルサロン開業
#セラピスト起業
#エステ開業
#カウンセリングルーム
#カウンセリングサロン
#ヒーリングサロン
#セミナールーム
#癒しサロン
#女性起業家
#女性美容家
#個人サロン開業
#個人サロン経営
#個人サロン起業
#オンライン
〖スリムさと高音質を両立したステレオシステムを設置いたしました♪〗
こんにちは!
港区南麻布(広尾駅から徒歩5分)にある
都内最高級の
レンタルサロン・レンタルオフィス
グラマラスエイチ麻布広尾です。

施術に欠かせないのがリラックスできる音楽ですよね♪

この度、全サロンのステレオを一新いたしました!

3タイプの音楽をステレオに録音しておりますので、
会員の皆様はお好きな音楽をおかけください♡

✳ハワイアンミュージック
✳自律神経を整える音楽
✳SPA ミュージック

会員制レンタルサロングラマラスエイチ麻布広尾
#無料内覧受付中!(平日土曜9:00〜17:00)↓↓↓https://www.glamoroush.com/form/reserve/
ホームページ↓↓↓https://www.glamoroush.com/azabu-hiroo/
#国内最高級
#港区南麻布
#広尾
#レンタルオフィス広尾
#グラマラスエイチ麻布広尾
#レンタルサロン
#レンタルサロン東京
#レンタルサロン広尾
#グラマラスエイチ
#レンタルサロン開業
#セラピスト起業
#エステ開業
#カウンセリングルーム
#カウンセリングサロン
#ヒーリングサロン
#セミナールーム
#癒しサロン
#女性起業家
#女性美容家
#個人サロン開業
#個人サロン経営
#個人サロン起業
#オンライン
おはようございます。 ⁡ ⁡ 港区南 おはようございます。
⁡
 
⁡
港区南麻布(広尾駅から徒歩5分)にある
⁡
都内最高級の
⁡
レンタルサロン・レンタルオフィス
⁡
グラマラスエイチ麻布広尾です。
⁡
 
⁡
 
⁡
グラマラスに内覧にいらっしゃる皆様、
⁡
ご見学の際に、
⁡
 
⁡
こういう事はできますか?
⁡
 
⁡
こんな道具を使ってもいいですか?
⁡
 
⁡
これからの事や実際のことを想定して
⁡
いろいろな質問をされます。
⁡
 
⁡
質問を受ける中で
⁡
どの施術者の方からも
⁡
「最高の施術をしたい!」
⁡
という想いを感じます。
⁡
 
⁡
どの内覧者の方も
⁡
素晴らしいご経歴を持たれていて
⁡
独立しようと決めた今、
⁡
これまでのご経験の集大成が
⁡
1つの施術の形として
⁡
頭の中には出来上がっていて
⁡
それをどうやってお客様にご提供するか
⁡
「やりたいこと」
⁡
と
⁡
「できること」
⁡
を
⁡
必死ですり合わせているように感じます。
⁡
 
⁡
今、このコラムを読んで下さっている貴方も、
⁡
まさにそんな状態でしたら、
⁡
グラマラスが
⁡
貴方の施術を実現できる場所かどうか・・・
⁡
答えを探しにきてほしいです。
⁡
 
⁡
レンタルサロンは
⁡
コストは抑えられるけれど
⁡
 
⁡
「自分だけのものではない」ので
⁡
 
⁡
出来ることが限られてしまう、
⁡
そう思っていませんか?
⁡
 
⁡
もちろん
⁡
多くの利用者とのシェアになるので
⁡
守っていただかなければいけない
⁡
ルールもあります。
⁡
 
⁡
施術の後は
⁡
毎回、施術に入る前の状態に戻して
⁡
退出していただきます。
⁡
 
⁡
施術に利用する道具や機械など
⁡
置きっぱなしにすることはできないので
⁡
都度持って帰る必要があります。
⁡
 
⁡
そのため、
⁡
この道具や機械があった方が
⁡
よりよい施術ができるけど
⁡
毎回の持ち運びは出来ないので、
⁡
使わないでどうにかするコースにしようかな、
⁡
なんて
⁡
悩まれている施術者の方も多いようです。
⁡
 
⁡
しかし、グラマラスでは、
⁡
会員皆様に
⁡
共有でご利用いただいている
⁡
ワークスペースとは別に
⁡
プライベートスペースがございます。
⁡
レンタルサロンでもプライベートスペースでこだわりの施術道具や機械を保管できます!
 
⁡
パーテーションで区切られた
⁡
約2畳ほどのブース席が20席程あり
⁡
エグゼクティブ会員様のみ
⁡
ご利用いただけます。
⁡
レンタルサロンでもプライベートスペースでこだわりの施術道具や機械を保管できます!
 
⁡
皆さんが施術に利用される物は
⁡
オイルなど割れ物があったり
⁡
精密で高価な機械があったりと
⁡
毎日持って来たり持って帰ったりすることは
⁡
とても難しいですよね。
⁡
 
⁡
諦めかけていた
⁡
こだわりの施術道具や機械を
⁡
置いて帰ることができます。
⁡
レンタルサロンでもプライベートスペースでこだわりの施術道具や機械を保管できます!
 
⁡
デスクと椅子は全てのブースに完備され
⁡
事務作業にも最適です。
⁡
お部屋への出入りには
⁡
セキュリティーカードによる開錠が
⁡
必要となりますので、
⁡
エグゼクティブ会員様以外は
⁡
立ち入ることができず安心です。
⁡
 
⁡
いかがでしょうか。
⁡
 
⁡
グラマラスなら
⁡
レンタルサロンでも
⁡
あなたが提供したい
⁡
最高の施術を
⁡
諦める必要はない、
⁡
と思っていただけたでしょうか。
⁡
 
⁡
レンタルサロンを利用するには
⁡
こだわりの施術道具や
⁡
機械は妥協しないと、
⁡
と諦めていた方、
⁡
そんなことないですよ。
⁡
是非一度
⁡
内覧にいらして下さい。
⁡
会員制レンタルサロングラマラスエイチ麻布広尾
#無料内覧受付中!(平日土曜9:00〜17:00)↓↓↓https://www.glamoroush.com/form/reserve/
ホームページ↓↓↓https://www.glamoroush.com/azabu-hiroo/
#国内最高級
#港区南麻布
#広尾
#レンタルオフィス広尾
#グラマラスエイチ麻布広尾
#レンタルサロン
#レンタルサロン東京
#レンタルサロン広尾
#グラマラスエイチ
#レンタルサロン開業
#セラピスト起業
#エステ開業
#カウンセリングルーム
#カウンセリングサロン
#ヒーリングサロン
#セミナールーム
#癒しサロン
#女性起業家
#女性美容家
#個人サロン開業
#個人サロン経営
#個人サロン起業
#オンライン
このエラーメッセージは WordPress の管理者にだけ表示されます
Instagram フィードに問題があります。
Instagram
  • サロン一覧

    • - 麻布広尾
    • - 横浜西口
  • サービス内容
  • ご利用プラン
  • 売上シミュレーション
  • セラピストの1日
  • 独立開業支援
  • ご入会の流れ
  • 会員様の声
  • 最新情報
  • コラム
  • よくある質問

GLAMOROUS H


Glamorous H -麻布広尾-

〒106-0047
東京都港区南麻布4-5-48
フォーサイト南麻布 4F
03-6277-1237
月〜土(祝日除く)
9:00〜17:00

Last Updated: 2021.01.09

©2013 - 2026 Glamorous H All right reserved.

  • お問い合わせ
  • 運営会社
  • 個人情報保護方針